circBIRC6參與幹細胞多能性調控

10月27日,Nature Communications雜誌在線發表了台灣中央研究院Kuo Hung-Chih為通訊作者的文章,報道發現circBIRC6參與幹細胞多能性調控[1]。
文章報道發現幹細胞中特異的剪切因子ESRP1調控了circBIRC6的形成過程,circBIRC6通過競爭性結合miR-34a和miR-145參與調控幹細胞多能性。ESRP1受到Oct4,Nanog等轉錄因子的調控。本文首次報道幹細胞多能性相關的circRNA分子,是circRNA功能研究的重要擴展。那麼作者是怎樣確定circBIRC6與幹細胞多能性的關係的?如何確定ESRP1調控circBIRC6的形成過程的?帶著這些疑問,我們一起來拜讀一下這篇文章吧:
如何篩選幹細胞多能性相關circRNA 分子的?
作者篩選幹細胞多能性相關的circRNA總體思路是:基於Nikolaus Rajewsky教授2013年發表在Nature的文章的數據,從中找出Reads數大於40的circRNA分子(共61種),然後基於RNase R消化後PCR驗證,再分析hESC分化前後是否有特異性變化等,最終找到目標circRNA分子。

圖1 幹細胞多能性相關circRNA分子篩選方案流程(來自[1])
hESC分化的實驗選擇了體外分化胚狀體(EB球)的體系,主要比較分化為EB球前後circRNA的表達變化,以及所對應的線性mRNA的變化情況。從資料庫中初步篩選得到的61種circRNA分子,有21種可在hESC細胞中鑒定到,與分化為EB球後相比,有11種為hESC特異性表達的,其中9種是在分化為EB球後明顯下調的。作者也在誘導多能幹細胞(iPSC)體系中進行了驗證,所有11種circRNA分子均在iPSC中富集。circRNA的表達經常會伴隨對應線性基因的表達而變化,經過比對分析,作者發現三種circRNA分子的表達不與所對應的mRNA表達變化一致:circBIRC6、circMAN1A2及circILKAP。進一步,作者通過Northern雜交分析了circRNA表達量與幹細胞多能性狀態的相關性,表明有三種circRNA的表達呈現出強相關性,它們是:circBIRC6、circCORO1C和circMAN1A2。

圖2 體外分化實驗分析多能性相關circRNA分子 (來自[1])
以上的實驗說明了3種circRNA分子的表達狀態與細胞的多能性狀態的相關性,還不能說明這些circRNA分子參與了幹細胞多能性的調控,還需要針對這些circRNA分子進行Knock Down分析。於是作者設計了RNA干擾實驗進行分析,結果表明干擾circBIRC6和circCORO1C後AP染色陽性率明顯減少,而干擾circMAN1A2後作用並不明顯。QPCR和免疫熒光等實驗分別分析乾性及分化狀態相關的轉錄因子或marker基因都表明干擾circBIRC6和circCORO1C後幹細胞多能性狀態明顯受到影響,傾向於分化狀態。干擾circMAN1A2後作用不明顯。

圖3 circBIRC6和circCORO1C與幹細胞多能性相關 (來自[1])
circRNA是由mRNA的前體分子加工形成的,會不會這種前體分子也參與了這一作用過程?作者分別設計了專門針對線性RNA分子以及共同外顯子區的shRNA分子,靶向相應外顯子區的可同時干擾線性RNA和circRNA,而專門靶向線性RNA區域的shRNA則不會影響circRNA的含量。AP染色結果表明單獨干擾BIRC6和CORO1C的線性RNA分子形式並不會影響細胞的多能性狀態。QPCR和免疫熒光等實驗分析多能性和分化相關的基因,結果表明是circRNA分子參與調控了細胞的多能性,多對應的線性mRNA並不會直接影響細胞的多能性狀態。

圖4 circRNA而非線性RNA參與幹細胞多能性調控 (來自[1])
干擾circBIRC6和circCORO1C可影響幹細胞多能性狀態,那過表達它們能否穩定或促進細胞轉變為多能性的狀態呢?會不會促進體細胞重編程?在hESC中過表達它們並不影響細胞的多能性狀態。報告基因實驗表明單獨表達這些circRNA分子並不足以誘導細胞發生重編程。但在經典的四因子(Oct4、SOX2、Klf4和Myc,OSKM)誘導iPSC體系中,過表達circBIRC6和circCORO1C可明顯促進細胞重編程。

圖5 circBIRC6和circCORO1C可促進體細胞重編程效率 (來自[1])
至此,作者基於初步篩選和嚴格的實驗論證,證明了circBIRC6和circCORO1C參與幹細胞多能性的調控過程,且過表達它們還可以促進體細胞重編程為iPSC。
circBIRC6和circCORO1C通過競爭性結合miRNA發揮作用
上面的工作詳細論證了circBIRC6和circCORO1C在幹細胞多能性調控過程中的作用,接下來需要解釋它們參與幹細胞多能性調控的分子機制。分子機制可以分為兩個部分:1.這些目標分子是如何發揮作用的?其下游影響的基因有哪些?2. 這些目標分子是如何產生的?上游調控基因是什麼?作者分別針對這兩方面進行了探索分析:
circBIRC6和circCORO1C在幹細胞中主要影響哪些基因?
競爭性結合miRNA是目前報道最多的circRNA分子機制,作者在本文中也分析了circBIRC6和circCORO1C可能會影響的下游miRNA分子。首先需要分析目標分子的亞細胞定位,結果表明circBIRC6和circCORO1C主要定位於細胞質中。RIP實驗表明circBIRC6可結合AGO2而circCORO1C以及其他的線性RNA分子不能結合它們。利用PITA演算法預測分析,結合已報到的與細胞多能性的相關性,作者鎖定了miR-34a和 miR-145兩個miRNA分子。利用3』-生物素標記miR-34a和 miR-145,RNA Pull-down實驗證明circBIRC6可以與miR-34a和 miR-145相互作用。熒光素酶報告基因實驗也驗證了這一作用,並進一步分析了相互作用的序列位點。表達量分析實驗表明隨著分化進行,circBIRC6逐漸下降,而miR-34a和 miR-145相應升高。

圖6 circBIRC6競爭性結合miR-34a和miR-145調控幹細胞多能性 (來自[1])
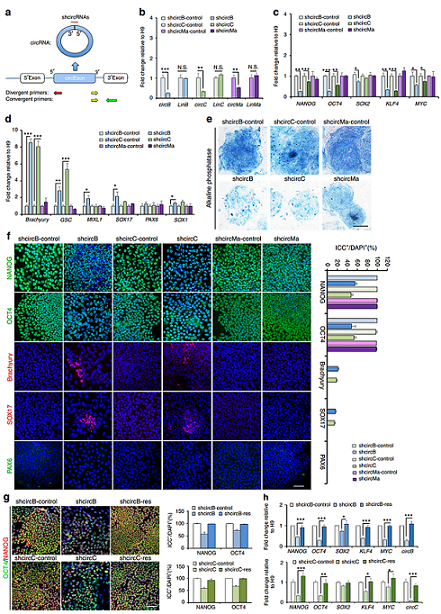
circBIRC6 的形成受到ESRP1調控
RNA剪切因子是調控細胞特異性circRNA形成的重要因素,作者分析了hESC和iPSC中特異性的剪切因子,發現其中ESRP1、SNRPN和HNRNPA1在幹細胞中表達,其中ESRP1的表達最高。干擾ESRP1後,circBIRC6表達明顯下降,對應的線性的BIRC6表達會升高。ESRP1結合原件呈現GGT-rich的特徵,經過分析,在circBIRC6的上游和下游內含子中各發現了一個可能的ESRP1結合位點,還有一個位於circBIRC6的上游區域,作者通過RIP實驗證明將預測的circBIRC6上下游的兩個結合位點突變之後,ESRP1便無法結合到對應的RNA分子。在干擾ESRP1的細胞中表達circBIRC6的模擬基因,circBIRC6的表達量也明顯低於對照組。作者還選擇內源基因組中不存在ESRP1結合位點的外顯子人為構建兩側插入ESRP1結合位點的報告載體,看ESRP1是否可調控形成circRNA分子,結果表明ESRP1確實可以調控形成circRNA分子。

圖7 ESRP1調控circBIRC6的形成 (來自[1])
ESRP1在hESC和iPSC中有表達,那麼這個基因又是受到什麼基因調控的呢?是否與經典的乾性相關轉錄因子有關?作者基於ENCODE ChIP-seq數據分析了ESRP1的啟動子區域,發現了該啟動子區存在Nanog和Oct4的結合位點,並且存在幹細胞特異性的H3K27Ac修飾。通過構建ESRP1啟動子區的熒光素酶報告基因,進一步驗證了所預測的調控方式。

圖8 Nanog和Oct4調控ESRP1的表達 (來自[1])
本文首次專門針對幹細胞多能性調控相關的circRNA作用機制開展探索,證明了circBIRC6可直接參与多能性的調控,發現和證明其形成過程是受到幹細胞特異性的RNA剪切因子ESRP1的調控。本文的相關研究思路和結論拓寬了circRNA功能研究的領域,提高了對circRNA形成機制的理解,尤其是組織/細胞特異性表達的circRNA形成機制的理解,是非常有價值的一項工作,對於組織/細胞特異性circRNA的功能和機制研究均有非常高的參考價值。
參考文獻:1. Chun-Ying Yu, T.-C.L., Yi-Ying Wu, Chan-Hsien Yeh, Wei Chiang, Ching-Yu Chuang & Hung-Chih Kuo, The circular RNA circBIRC6 participates in the molecular circuitry controlling human pluripotency. Nature Communications, 2017.
文:circRNA微信公眾號|吉賽生物
circBIRC6參與幹細胞多能性調控環狀RNA社區--CircRNA Community | 環狀RNA社區--CircRNA Community

推薦閱讀:
